注意:访问本站需要Cookie和JavaScript支持!请设置您的浏览器! 打开购物车 查看留言付款方式联系我们
初中电子 单片机教材一 单片机教材二
搜索上次看见的商品或文章:
商品名、介绍 文章名、内容
首页 电子入门 学单片机 免费资源 下载中心 商品列表 象棋在线 在线绘图 加盟五一 加入收藏 设为首页
本站推荐:
再度出击,20元打造经典PC遥控器!
文章长度[8889] 加入时间[2007/4/13] 更新时间[2026/3/24 8:24:35] 级别[0] [评论] [收藏]

再度出击,20元打造经典PC遥控器!

作者:温正伟 原载:www.pconline.com.cn

  编者(pconline xcm)按:不久前曾发表了<打造超级PC遥控器>。那是一个带有4路立体声输入,一路输出的红外遥控音源切换器兼PC遥控器的DIY制作。因其带有音源切换功能所以要用的元件较多,电路也较复杂,对于一般缺乏电子制作经验的PCDIYer来说是有一定难度的。其实在国外的DIY网站也有很多款PC红外遥控的方案,有用PIC芯片的,有用数字电路的,有最简单的只用一个接收头和几个稳压元件的,这么多的的电路各有其特点和优缺点,今天再为大家介绍一款简单好用的PC红外遥控,所用的元器件也很少,购买方便价格也只在20元左右,而且有很好的扩展性,下面就把这篇好东东介绍给广大的DIYer。

本文提供程序:点击下载cdle050011.rar
  编译好的单片机HEX文件:IR.hex
  单片机源码: IR.c
  Girder3.2设置文件:MyIR.GML

  电路的基本原理就是通过红外接收头收集红外信号,当有红外信号进来时,单片机AT89C2051软件执行中断并对采集到的红外信号进行解码,并从串口送到PC,PC软件Girder收到串口发来的字符再根据定义做出相应的命令操作(Girder的基本使用方法请查看<Grider3.2简单使用教程> Grider3.2软件下载)。电路中使用了几个简单的元件做成串口窃电电路,使这个遥控器不需要再外接电源,插到串口上就可以使用了,可以说是即插即用呀:)。安装好后,运行Girder后,指示灯LED1就开始闪烁,表明电路正常工作了,这时就可以使用你的遥控器了,当关闭Girder后电路板的电源也会被切断,指示灯熄灭。下面是制作过程和具体的一些注意事项等。

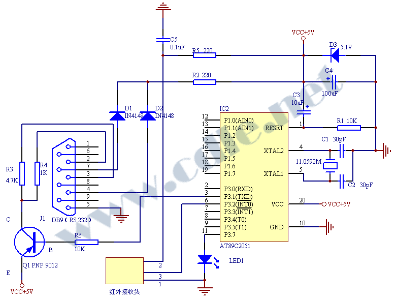
点击看大图
图1:电路图

 元件表

元件
数量
元件参数
一体化红外接收头
1
一体化红外接收头
DB9串行口插座
1
公、母头均可
AT89C2051
1
AT89C1051或4051也可
11.0592M晶振
1
11.0592M 
D1,D2
2
整流二极管IN4148
D3
1
5.1V稳压二极管
R1,R6
1
10K电阻
R2,R5
2
220欧电阻
R3
1
4.7K电阻
C1,C2
2
30pF电容
C3,C4
2
10uF电解电容
C5
1
0.1uF电容
Q1
1
三极管9012
LED1
1
发光二极管
彩电遥控
1
SAA3010芯片
串行连接线
1
可自购接头制作

  图二中的DB9针串口插座是公头的,也可以用母头的,都没有关系,只是用的连接线不同,无论你使用那种,在焊电路时都要看清引脚的序号(插座上打有序号),搞错了就不好了。图三是元件中的一体化红外遥控接收头和三极管9012的引脚示意图,要注意的是图中的9012的引脚示意图只是我购买到的9012 的引脚极性示意图,可能和你购买到的不同,在装到电路板上时先有万用表测好它的引脚极性,已免意外损坏元件。什么?不会测,那要找找相关的资料学学了,或是让朋友代劳,要不就在买元件时让商家告诉你。收集好元件,我们就可以动手做了。

图2:元件实物图

图3:两个重要元件的引脚示意图

  首先,要切割一块合适的电路板。这里我用多孔的万用板,我做小东西时通常都是使用它,很方便,不过做复杂一点就不太好了。当然有条件可以自已加工印刷电路板,呵,笔者认为这小小的DIY电路就用不着加工印刷板了。一般购买到的万用板都比较大,这里我们可用锯片或界刀来切割一块大约4cm*3cm的电路板(如图四)。可用砂纸修饰一下电路板的边缘使其光滑,搞定之后就是对着电路图插上元件,焊、焊、焊!哦,串口插座插不下去?可用尖嘴钳轻轻对着电路板的孔位,稍微钳弯一下插座的引脚就可以顺利插上去焊好了。图五就是焊好的板子,这里看到的是修改过几次电路的,焊点就不太好了:P 图六是还没有插上 AT89C2051芯片的完成品,接下来就是烧写单片机程序了,没有烧写器就只有出钱请别人烧了,到电子市场或专修电脑BIOS的地方都有代烧芯片的服务。且慢,先下载这个编译好的单片机程序吧。IR.hex。有些遥控电路是没有使用到的单片机的,这些电路虽然很简单容易自制,但无法扩展功能,现在我做的这个还留有12个功能引脚,也就是说它还可以扩展很多功能,如加继电器可以控制有源音箱显示器等的电源或加相应的电路控制和监测PC机内的散热风扇的转速等等,不过这些就需要修改单片机源程序了。下载并烧写好后,把芯片插到板子上的IC插座上就算完工了,记住对好引腿号不要插反方向了。完成品就看图七了。

图4:切割多孔万用电路板

图5:焊好的板子

图6:还没有插上单片机的DIY遥控接收器

图7:完成图

  做好后,再来看看连线的问题。如果你在板子是用了母头的串口座,那可以直接买一根常用的串口通讯线,一头是公头一头是母头的那种。我自己则是用手头现有的接头自制,更为省钱了。因我的电路板上使用公头的串口插座,所以要用两个母头的线才可以和PC上的串口连接。串口通讯线上有9根线,这个制作中只有到其中5根,我用8芯的网线把两个母头的DB9接头中1至8号线一一对应连接了,也就是说1对1,2对2......8对8连接(图八)。连接好线后打开 Girder软件,设置好串口(Girder的基本使用和设置方法请参看笔者在不久前发表的<Grider3.2简单使用教程>),这时板上就有电源了,可以看到LED一闪闪的,这时你就可以尽情的遥控你的PC了,爽吧?图九是工作中的遥控接收器。

图8:自制串口连线

  在Girder的使用中要想尽可能多的在同一个文件中定义不同软件的操作时,可以定义一个返回键,返回到一个控制软件的列表菜单,再定义各个数字键进入相应的软件命令组,然后关闭菜单,再键返回键时就关闭软件菜单进入控制列表。这里可能很难说明白,大家可以看看图十,并下载MyIR.GML看看具体是如何定义的。我的返回键是用遥控上的Recall,文件中只设定了,WINAMP和常用的系统控制功能。先按Recall,再按1就打开系统控制,按2则是打开WINAMP,进入功能组后,想切换功能组就再按Recall。Girder功能很多组合起来就很好用了,摸索多几次就能用遥控玩转你的 PC了。

图9:使用中的DIY遥控接收器

图10:Girder定义功能操作
1、 本站不保证以上观点正确,就算是本站原创作品,本站也不保证内容正确。
2、如果您拥有本文版权,并且不想在本站转载,请书面通知本站立即删除并且向您公开道歉! 以上可能是本站收集或者转载的文章,本站可能没有文章中的元件或产品,如果您需要类似的商品请 点这里查看商品列表!
本站协议 | 版权信息 |  关于我们 |  本站地图 |  营业执照 |  发票说明 |  付款方式 |  联系方式
深圳市宝安区西乡五壹电子商行——粤ICP备16073394号-1;地址:深圳西乡河西四坊183号;邮编:518102
E-mail:51dz$163.com($改为@);Tel:(0755)27947428
工作时间:9:30-12:00和13:30-17:30和18:30-20:30,无人接听时可以再打手机13537585389