注意:访问本站需要Cookie和JavaScript支持!请设置您的浏览器! 打开购物车 查看留言付款方式联系我们
初中电子 单片机教材一 单片机教材二
搜索上次看见的商品或文章:
商品名、介绍 文章名、内容
首页 电子入门 学单片机 免费资源 下载中心 商品列表 象棋在线 在线绘图 加盟五一 加入收藏 设为首页
本站推荐:
++ 30W功率放大器的制作 +
文章长度[1382] 加入时间[2006/7/1] 更新时间[2026/5/18 20:03:17] 级别[3] [评论] [收藏]
++ 30W功率放大器的制作 ++


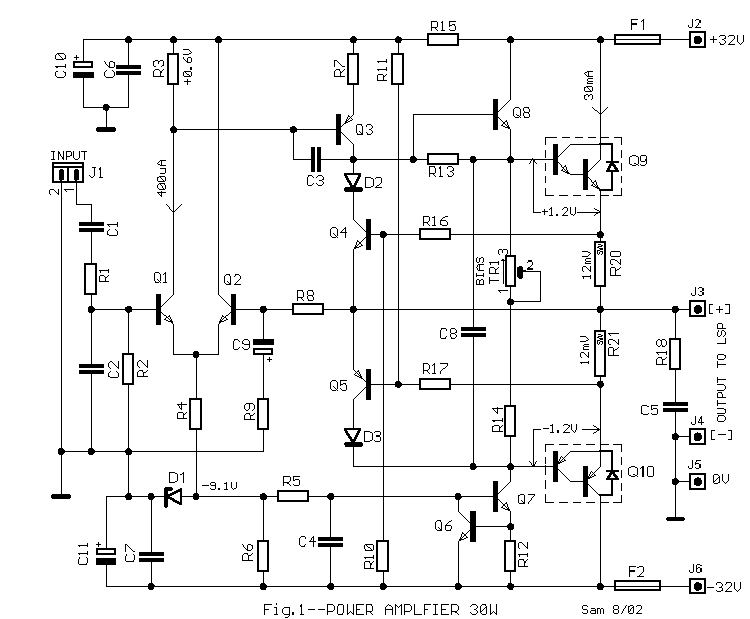
   很多时候我们需要一个功率不大但音质很好的功放且她必需由一些常用的元件组成,线路也不是很复杂。她的后级电路采用达林顿(复合晶体管),使用时必需加散热器,并要采用云母绝缘和导热硅脂。其基极电流由TR1调节,慢慢调节使R20、R21上的压降为12mV。最开始可能会有200mV电压,这是我们可以等一会而在仔细调节TR1直到其为12mV。然后等待15分钟,再次检查这点的电压是否稳定(在没有输入信号的情况下)。正常时(无信号输入)此级正确的电流为30mA。

电路原理图(15K):

在新窗口打开查看!

元件列表:
R1=1K      R16-17=270R     D1=9.1V 0.4W zener
R2=47K     R18=22R 1W      D2-3=1N4148
R3=1K5     R19=NC         Q1-2=BC550C
R4-5=10K   R20-21=0.39R 4W  Q3=MPSA56
R6=5K     6TR1=250R trimmer  Q4=BC547B
R7=10R    C1=470nF 100V MKT Q5=BC212
R8=47K    C2=1nF 100V MKT   Q6=BC183
R9=560R   C3=68pF ceramic    Q7-8=MPSAO6
R10-11=8K2 C4-8=22nF 100V MKT Q9=TIP141
R12-15=120R C5-6-7=100nF 100V MKT Q10=TIP146
R13=680R   C9=47uF 25V F1-2=1.6AT FUSE
R14=330R    C10-11=220uF 63V 所有电阻为1/4W 1% 除非注明。

元件装配图(30K):

在新窗口打开查看!

印刷电路板图(22K):

在新窗口打开查看!
1、 本站不保证以上观点正确,就算是本站原创作品,本站也不保证内容正确。
2、如果您拥有本文版权,并且不想在本站转载,请书面通知本站立即删除并且向您公开道歉! 以上可能是本站收集或者转载的文章,本站可能没有文章中的元件或产品,如果您需要类似的商品请 点这里查看商品列表!
本站协议 | 版权信息 |  关于我们 |  本站地图 |  营业执照 |  发票说明 |  付款方式 |  联系方式
深圳市宝安区西乡五壹电子商行——粤ICP备16073394号-1;地址:深圳西乡河西四坊183号;邮编:518102
E-mail:51dz$163.com($改为@);Tel:(0755)27947428
工作时间:9:30-12:00和13:30-17:30和18:30-20:30,无人接听时可以再打手机13537585389