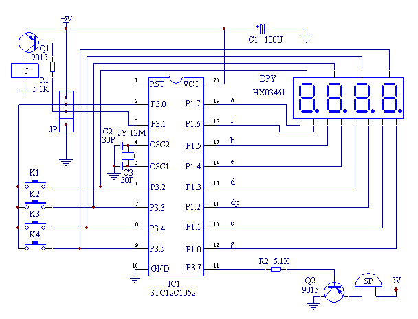
本板采用四位共阳数码管做显示,是在三位数倒计时/定时板的基础上加多一位数码管,加多了一个按键,同时加入了继电器,可以算是三位数倒计时/定时板的升级版。使用STC12C1052单片机芯片,程序、引脚和Atmel公司的AT89C2051完全兼容。 电路原理: 电路采用扫描显示接法,通电后,单片机芯片内部电路复位,所有IO口回到初始状态。然后软件编程先使P3.2口输出高电平,P3.3、P3.4、P3.5为低电平,然后再给第一位数码管要显示的笔画置低电平,经过一段时间后,把P3.3口置高电平,P3.2、P3.4、P3.5置低电平,再给要在第二位显示的笔画置低电平。。。显示完所有位后又返回第一位,就这样一直反复着。四位数码管都是在不同的时间显示,但由于转换的速度很快,我们看到就好像在同时显示一样。K1、K2、K3、K4用于设置时间、模式、启动/停止,也是接在P3.2—P3.5上,公共端接到P3.0口上,这样就可以实现共用又不相冲突。P3.7输出的响铃信号经R1送到三极管9015进行放大,推动蜂鸣器发声。P3.1用于控制继电器,刚开始设置成高电平,当倒记时间到后,P3.1输出低电平,Q1导通,继电器吸合。
电路板光板,使用T89C1051、2051、STC12C1051、1052等相兼容单片机芯片。需要你自己写程序。
实物图:

电路图:

元件清单:
元器件及位号对照表 位号 名称 型号及规格 数量 R1、R2 电阻1/8W±5% 5.1K 2 C1 电解电容 100U 1 C2、C3 瓷片电容 30 2 K1、K2、K3、K4 轻触开关 4 Q1、Q2 三极管 9015 2 SP 蜂鸣器 1 20脚IC座 1 IC 单片机芯片 STC12C1052 1 继电器 JRC-21F 4100 1 JY 晶振 12MHz 1 DPY 数码管 HX03461 1 JP 插针 4针 1 电路板 1
查看和发表评论 管理员一般会在8-48小时内回复,会删除无意义的留言以及重复留言,请保证留言标题清晰,内容明确! 1、评论不代表本站观点。 另外,即使是本站原创作品,本站也不保证内容绝对正确。 2、如果您拥有本文版权,并且不想在此处发表,请书面通知本站立即删除并且向您公开道歉! |